

残疾人
文艺特长培养

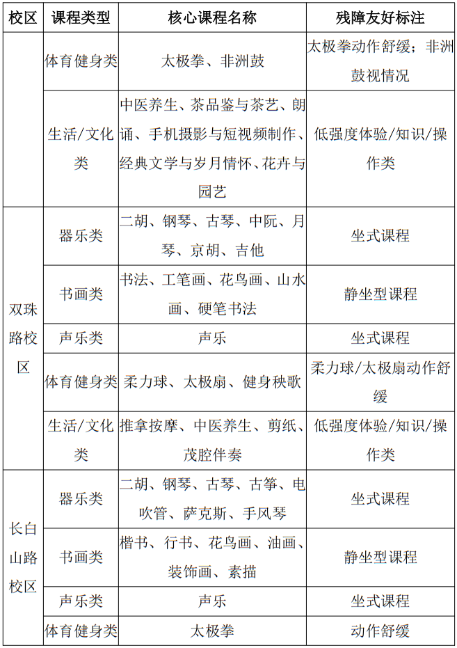
为丰富新区残疾人精神文化生活,挖掘和培养残疾人文艺特长与兴趣爱好,我区拟于2026年依托新区老年大学教学资源,开展残疾人文艺特长帮扶培训系列活动,现就残疾人参训意向进行摸底。
有意向参训人员需在1月31日前通过扫描以下二维码自主填报需求信息(小程序将自动统计各类详细数据),小程序问卷密码为123456。
课程表所列内容为老年大学当前现有班次情况,区残联将根据摸底情况与老年大学协商,统筹落实课程安排、培训地点及费用减免等事宜。








扫描二维码
下载“西海岸传媒”APP


残疾人
文艺特长培养

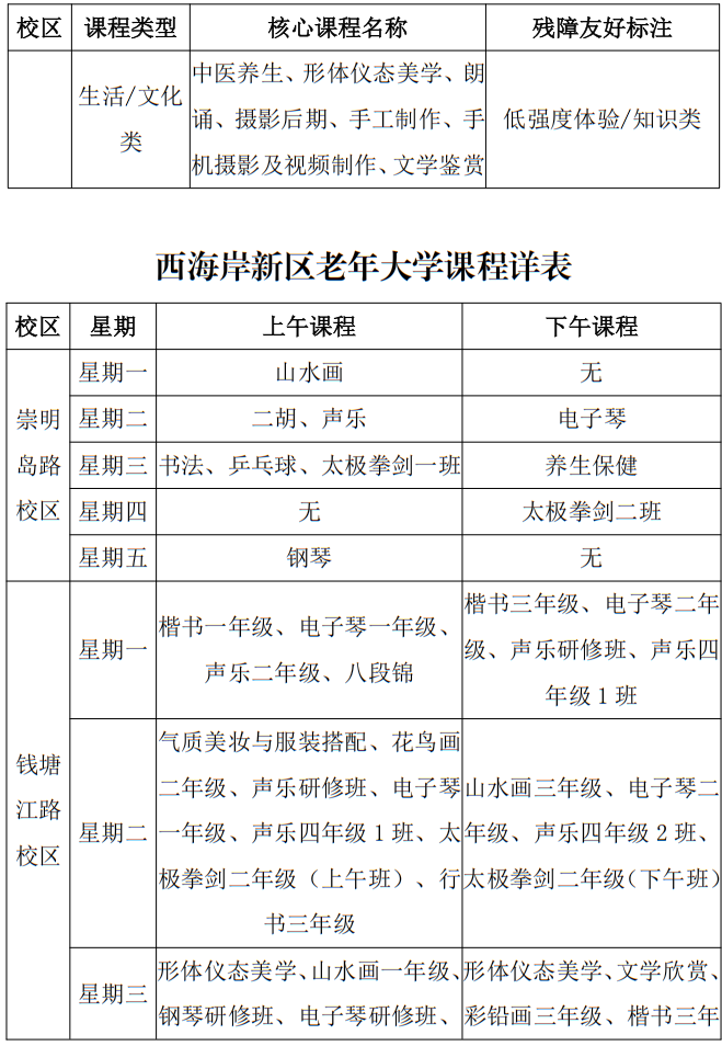
为丰富新区残疾人精神文化生活,挖掘和培养残疾人文艺特长与兴趣爱好,我区拟于2026年依托新区老年大学教学资源,开展残疾人文艺特长帮扶培训系列活动,现就残疾人参训意向进行摸底。
有意向参训人员需在1月31日前通过扫描以下二维码自主填报需求信息(小程序将自动统计各类详细数据),小程序问卷密码为123456。
课程表所列内容为老年大学当前现有班次情况,区残联将根据摸底情况与老年大学协商,统筹落实课程安排、培训地点及费用减免等事宜。








西海岸传媒 APP
更多精彩!扫码下载了解